○北栄町国民健康保険特別療養費に係る事務取扱要綱
令和7年9月22日
告示第94号
(趣旨)
第1条 この要綱は、国民健康保険税(以下「保険税」という。)の滞納世帯に係る特別療養費の取扱いについて、国民健康保険法(昭和33年法律第192号。以下「法」という。)、国民健康保険法施行令(昭和33年政令第362号。以下「政令」という。)及び国民健康保険法施行規則(昭和33年厚生省令第53号。以下「省令」という。)に定めるもののほか、必要な事項を定めるものとする。
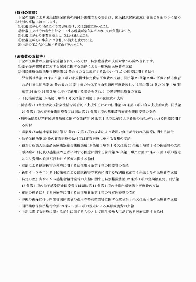
(適用除外)
第2条 保険税を滞納している世帯に属する被保険者が、18歳に達する日以後の最初の3月31日までの間にある者及び次の各号のいずれかに該当するときは、当該被保険者は特別療養費の適用の対象としない。
(1) 原子爆弾被爆者に対する援護に関する法律(平成6年法律第117号)による一般疾病医療費の支給を受けている者
(2) 省令第27条の4の2に規定する医療に関する給付を受けている者
(特別療養費の適用に係る予告通知)
第3条 町長は、特別の事情等がないにもかかわらず、納付に資する取組を行ってもなお長期にわたり保険税を納付しない世帯の世帯主に対して、省令第27条の4の4第1項第1号の規定により国民健康保険特別療養費支給予告通知書(様式第1号)を送付する。
(弁明の機会の付与)
第5条 町長は、第3条の規定により通知を行う場合は、世帯主に対して、提出期限を付した上で届書兼弁明書により弁明の機会を付与する。
2 世帯主は、届書兼弁明書を提出する場合は、その事実を証する書類を添えて提出期限までに提出しなければならない。
2 町長は、前項の規定により資格確認書が返還された場合(省令第27条の5の2第3項の規定によるみなし返還を含む。)は、保険税を滞納している世帯主に対し、当該世帯主と同一の世帯に属する被保険者に係る資格確認書(特別療養)を交付する。
(1) 次に掲げる事由に該当する場合
ア 世帯主が滞納している保険税を完納した場合
イ 政令第28条の7の規定により世帯主の保険税の滞納額が著しく減少した場合
ウ 世帯主が政令第28条の6に規定する特別の事情に該当し、第4条の規定による届出があった場合
エ 世帯主が第5条第2項の規定により提出された弁明書を審査した結果、町長が納付困難であると認めた場合
オ その他町長が特に必要があると認めた場合
(保険給付の一時差止め)
第9条 町長は、法第63条の2第1項又は第2項の規定により現金給付による保険給付の全部又は一部の支払の差止めを決定したときは、当該世帯主に対し、国民健康保険給付差止通知書(様式第6号)を送付する。
2 町長は、前項の規定により通知を行う場合において、政令第28条の6に規定する特別の事情があるときは、届書兼弁明書により届出を求める。
(1) 当該差止めに係る保険税を完納したとき、又は滞納額が各納付月の納期限から1年6月未満の額となった場合
(2) 世帯主が政令第28条の6に規定する特別の事情に該当し、第4条の規定による届出があった場合
(3) その他町長が特に必要があると認めた場合
(保険給付の一時差止めからの保険税の滞納額の控除)
第11条 町長は、法第63条の2第3項の規定により一時差止めしている保険給付の額から滞納している保険税額を控除する場合は、当該世帯主に対し、あらかじめ国民健康保険給付控除通知書(様式第8号)を送付する。
(その他)
第12条 この要綱の施行に関し、必要な事項は、町長が別に定める。
附則
この要綱は、令和7年9月22日から施行する。








